对于电源来说肯定是纹波越低越好,一个“干净”的电源可以给模拟电路供电,比如adc什么的如果电源的噪声或纹波很大的话会影响到它的性能,数字电路也是同理,所以一定要减小电流的输出纹波,这里几天看了一些文档学习了一下。
一般想要获取低噪声,低纹波的电源会直接用ldo供电,但是ldo的效率太差了,而且压差一高还很热。如果想要高效率和低噪声的电源就需要在开关电源的输出处加上滤波装置了。
一般最常见的就是滤波电容,就是在电源输出并联电容进行滤波,但是也不是无脑堆电容就可以把所有纹波都过滤掉的,如果电容过大,还会导致启动电流太大电源保护的现象。


如果加二级滤波的话是可以加磁珠进行滤波

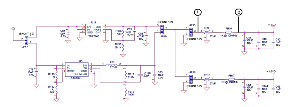
这是ti的DCDC电源输出增加二级滤波的原理图
具体的文档链接:基于开关转换器的高速ADC供电解决方案
这是一种滤波,但是好像开关电源中常用的还是LC滤波,接下来展示一些大佬的电路


这是立创开源平台的大佬设计的,按我目前来看我认为是使用了LC滤波后再进行输出的
附上链接:EEI TECHNOLOGY RT300Series MK.IV-DIG

链接:低纹波(1mV rms)30V/3A任意可调恒压恒流电源
我这里自己也做了个实验,确实效果比较明显
先是在输出电路中串接了一个电感,电容就是还是用的之前焊在板子上的电容。大致原理图为这样:

然后测试输出,效果还是很明显的。

然后去掉lc滤波电路测试原本只用滤波电容的状态:

可以看到效果很明显,这还只是用的usb表,如果上示波器的话vpp应该会更大,基本这就是不能用来充电的。
最后再放一下28v5a输出加上LC滤波电路的示波器测试纹波:

同时电容的选择也是很重要的,滤波电路的话电解电容和固态电容中选择肯定是选择固态电容因为固态电容的ESR低。而且还要看电容的漏电流和纹波电流,
以上内容如果有错误,欢迎来指导讨论。
参考资料:
- 3.7转12VMAX同步升压板,低纹波
- EEI TECHNOLOGY RT300Series MK.IV-DIG
- RT300-MKV 250W 数控升降压桌面可调电源
- 低纹波(1mV rms)30V/3A任意可调恒压恒流电源
- 基于开关转换器的高速ADC供电解决方案
- 为何要与环路补偿纠缠不休
- 如何选择陶瓷电容器以满足纹波电流要求?
- 输入电容器选型要 着眼于纹波电流、ESR、ESL
- 电源设计小贴士 37:折中选择输入电容纹波电流的线压范围
- Choosing Inductors and Capacitors for DC/DC Converters
- 电源滤波板
- 电源管理优化 – 低成本 LC 滤波器解决方案
- 【EEVBlog #1116 - 怎样消除电源纹波】
- 【EEVblog #594 - 怎样测量电源纹波和噪声】

Comments NOTHING