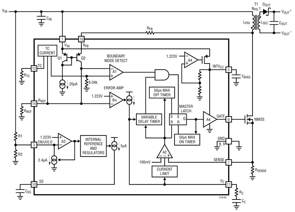
最近在做LT3748做测试,发现如果在第七脚对地并联10nF电阻对比并联47pF电容芯片温度高了15℃左右,但是LT3748只是一个控制器,外置Nmos不应该会很热。这很奇怪。 本分析只是做记录,就是流水账。。。
Article
之前在使用卡尔曼滤波确实数据稳定了,但是我是要测量1-60V的电压,量程比较大,我想精确到0.1V的量程所以将ADC超采样到13Bit让单片机精度更高一点。经过测试滑动平均滤波可以做到很好的实时性和数据稳定性 滑动
最近一直在解决G474的ADC采样抖动问题,找到了卡尔曼滤波来过滤数据,先展示下效果: 绿色为实时ADC读数,红色为卡尔曼滤波输出。 可以看出迟滞还是有点大,其实可以把r调大就可以加快相应速度,但是数据波动又 ..
现在我先用cubeMX配置一下基本的配置 接下来就是着重看下定时器部分: 看一下HRTIM的界面 最上面的Master Timer就是主定时器,TimerA-F就是主定时器底下的子定时器,下面来一张HRTIM的内部
首先先介绍一下G474的高精度定时器,真的是非常的厉害啊!咱们看一下官方的介绍: ”The high-resolution timer (HRTIM) allows generating digital signa
欢迎使用 WordPress。这是您的第一篇文章。编辑或删除它,然后开始写作吧!fufufu
因为课题有要使用这个传感器读取姿态的要求,所以试了一下使用AIR32的USART读取了一下 首先是使用AIR32f103的USART这个和stm32f103是一样的,这里用的标准库来初始化 这里是在头文件写了个标志
对于电源来说肯定是纹波越低越好,一个“干净”的电源可以给模拟电路供电,比如adc什么的如果电源的噪声或纹波很大的话会影响到它的性能,数字电路也是同理,所以一定要减小电流的输出纹波,这里几天看了一些文档 ...
首次上电需要先设置一下化学ID这个id主要是从TI那边获取,如果在列表中没有的话就需要寄电池给TI好像还得等一周左右才有准确数据,应急用的话需要根据TI提供的曲线做数据分析,还是很麻烦的。 具体的文件和方法 ...
[toc] 记录下这两周的状态 最近一直没有写主要是因为这周比较重要,因为有机械实训,一直在准备实训,同时也要学plc什么的,期间还去了趟国展中心区看了下全国职业技能大赛,总之很多事情,一回来有空闲时间了基 ...
