目前状态是验证成功,到时候可以集成进充电宝里不过没有iic控制,到时候只能自己加采样电路了。
放一下简介:

然后布线什么的按着规格书说的走画就行了,芯片焊接也是老样子,不能过200度,时间不能太长,不过我这个芯片感觉固件有问题,他说12v输入可以激活15w的功率但是我最高只能9v输入,12v输入就会直接亮异常灯,不知道啥情况。
原理图:

发布于 2023-08-29 2 次阅读
目前状态是验证成功,到时候可以集成进充电宝里不过没有iic控制,到时候只能自己加采样电路了。
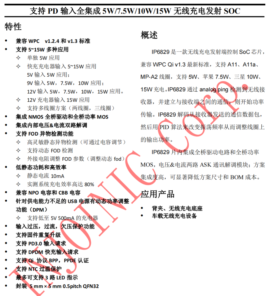
放一下简介:

然后布线什么的按着规格书说的走画就行了,芯片焊接也是老样子,不能过200度,时间不能太长,不过我这个芯片感觉固件有问题,他说12v输入可以激活15w的功率但是我最高只能9v输入,12v输入就会直接亮异常灯,不知道啥情况。
原理图:

Comments NOTHING